СЛОНИК ДЛЯ ЧАЙНИКОВ - простая переделка в лабораторный блок питания на микросхеме FSP3528
[media=https://www.youtube.com/embed/y5FDjUp05yc]
Сегодня нами будет сделан слоник для чайников.Пожалуй это самая простая переделка в лабораторный блок питания на микросхеме FSP3528 изложенная простым языком.
Умный паяльник GVDA с держателем - ССЫЛКА |
Достаточно просто. Найдите или купить компьютерный блок питания на микросхеме FSP3528 - список блоков питания которые подходят для переделки в лабораторный блок питания найдёте у меня на сайте.
Радиодетали для переделки БП на микросхеме 3528 |
резистор 300 Ом - 2 шт. ССЫЛКА переменный резистор 5 кОм - 1 шт. ССЫЛКА переменный резистор и1кОм - 1 шт. ССЫЛКА конденсатор 35В 4700 мкФ -1 шт. ССЫЛКА конденсатор 35 В 220 мкФ - 1 шт. ССЫЛКА тумблер 20А - 1 шт. ССЫЛКА разъем банан - 2-4 шт. ССЫЛКА вольтметр 1шт. ССЫЛКА вольтметр /амперметр + шунт- 1 шт. ССЫЛКА |
ПОДХОДЯЩИЕ БЛОКИ ПИТАНИЯ НА МИКРОСХЕМЕ 3528 |
MODEL NO.: ATX400N MODEL NO.: ATX450N MODEL NO.: ATX-300PNF MODEL NO.: ATX-350PNF MODEL NO.: ATX-400PNF MODEL NO.: ATX-350PAF MODEL NO.: ATX-350PN MODEL NO.: ATX-400PNR MODEL NO.: ATX-450PNR |
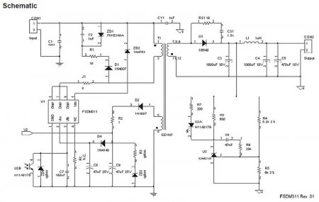
Переделка блока достаточно простая. Блоки питания FSP встречаются с платой субмодуля, есть и без платы.
Переделке поддаются все. В видео я покажу как сделать своими руками лабораторный блок питания с платой субмодуля.
Если коротко, то нужно заменить два резистора и два конденсатора.
Добавить два переменных резистора для грубой и тонкой настройки.
Несколько штекеров бананов.
Один выключатель питания. Вольтметр, либо вольтметр / амперметр.К амперметру придется докупить шунт Убедитесь что блок питания рабочий.
Замкнем скрепкой зелёный и любой из черный проводов.
Вентилятор должен начать крутиться. В компьютерных блоках питания FSP тугоплавкий припой.
Чтобы выпаять провода и радиодетали найдите дедовский паяльник на 100 ват.
Чтобы блок питания не спалить в процессе переделки, подключим через лампочку.


Если блок исправен, лампочка моргнёт и погаснет. Если горит постоянно. значит что-то не так – ищите причину. Что не помешает знать новичкам. Подключая плату через лампочку, напряжение к примеру как сейчас на лини 12 вольт будет ниже. Это нормально. Второй момент, отключая плату от сети разрядите большие конденсаторы замкнув. Иначе может стукнуть током. У блоков FSP есть особенность.
Если откусить этот провод разорвав цепь с оранжевым. Блок не заведется.
Многие удаляя лишние провода при переделке, думают что где-то накосячили.
На самом деле, нужно восстановить эту цепь на плате. Для этого нужно впаять перемычку на плате – где показал в видео.
Из проводов оставим три черных – это земля. Два желтых с линии 12 вольт. З
еленый пойдет к кнопке включения.
Эту платку тоже удалим. Она контролировала обороты вентилятора. Фиолетовый оставим.
Это 5 вольт от дежурки.
Он будет питать вентилятор и вольтметр/амперметр. Для тех, кто накосячит, выложу у себя на сайте несколько снимков платы до переделки и после. Нужно удалить своими руками 2 перемычки J55 и J56 Вместо перемычки J52 подключим переменный резистор тонкой регулировки. Весь процесс переделки компьютерного блока питания в лабораторный блок питания слоник показан в видео.
Как сделать лицевую панель лабораторного блока питания?
Предварительно распечатайте макет трафарета – найдете его у меня на сайте. И наклейте на жесть.
После чего с помощью УШМ обрежьте лишнее. Все линии загиба нужно надрезать болгаркой. И просверлить отверстия для штекеров бананов. Снять трафареты и зачистить заусенцы своими руками.
Через несколько минут у нас получилась симпатичная лицевая панель.
Сборка лабораторного блока питания заняла не более тех часов.
Потому что это самая простая переделка в лабораторный блок питания на микросхеме FSP3528 Минимальное напряжение самоделки лабораторного блока питания 1.28 вольта. Максимальное напряжение 23 вольта.
При 20 вольтах напряжение под нагрузкой на лабораторном блоке слоник не проседает.
Силу тока менял от 0,43 ампера, и до одного ампера.
При понижении напряжения понижается и сила тока слоника.
Без сложной переделки с этим поделать ничего нельзя.
Погрешность в измерениях по сравнению с мультиметром у лабораторного блока питания слоник не большая.
Разница в несколько сотых.
У меня нет приличной нагрузки чтобы проверить при какой силе тока лабораторный блок слоник уйдет в защиту. Но так или иначе, для моих задач, мощности лабораторных блоков самоделок хватит.
На этом все дорогие друзья.
Теперь вы знаете как был сделан слоник для чайников -это самая простая переделка в лабораторный блок питания на микросхеме FSP3528.
По сути лабораторный блок слоник можно использовать как зарядное для автомобилей. Видео для вас подготовил Эдуард. Автор YouTube канала 1000 DIY’s and Advice – 1000 САМОДЕЛОК И СОВЕТОВ
Смотрите также
Комментарии (0)
